最近,我偶然得到了一个机会,可以再次回到法院工作。
虽然不是正式职位,而是一个只持续一个月的临时工作,但这仍然是一次宝贵的经历。
第四次在法院工作
第一次是在我大学二年级的时候,我在我们大学附近的一个地方法院实习了一个月,主要参与判决执行工作。
第二次是在我大学四年级的时候,我选择在我们大学附近的另一个地方法院实习了三个月,同样专注于判决执行工作。
在大学毕业前的最后一个月,我开始在我们大学所在城市的地方法院工作(该市总共有五个地方法院),在那里我经历了职业生涯的第一部分,持续了大约18个月。最初的三个月是最痛苦的时期,因为我的工资只有1700元,买不起黑莓手机。之后,我通过了考试成为一名司法助理,虽然工资只有大约5000元,但加上其他福利,年总收入可以达到10万元的水平。在这段时间里,由于助理的性质,我不需要与同事竞争工作,只需要完成自己的工作任务,所以我度过了一年多的非常快乐的时光,也让我深深爱上了法院工作。这段职业生涯也是我这些年工作和生活中最快乐的时期。
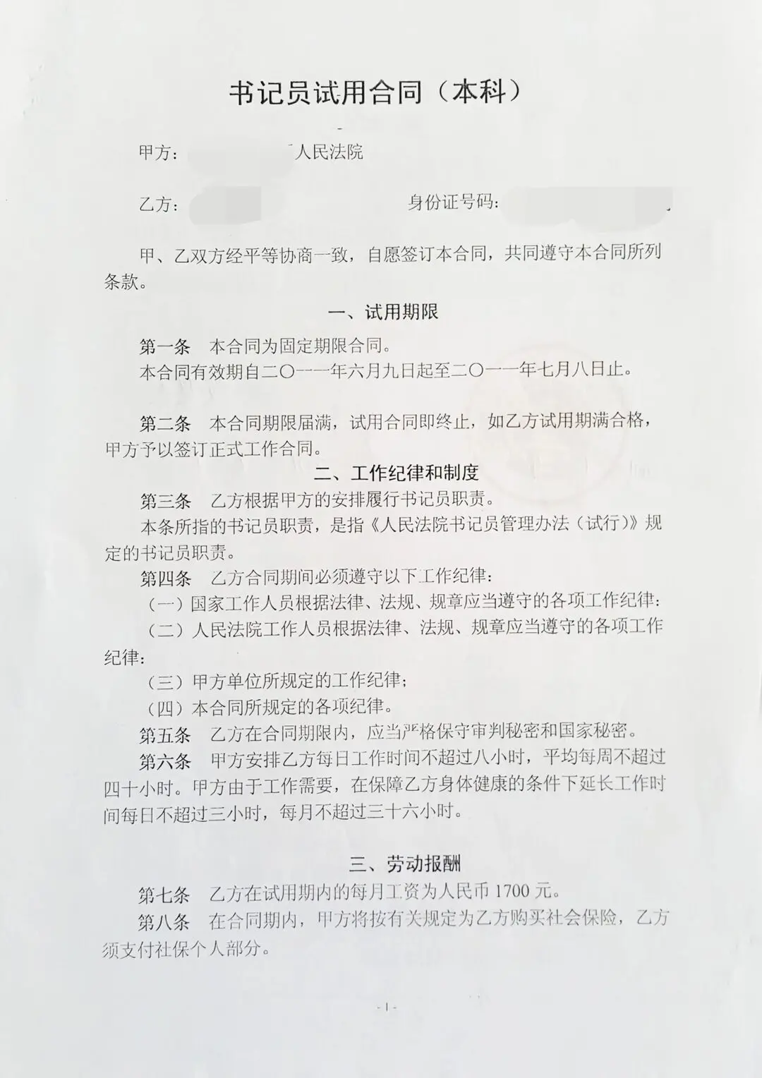
这是我2011年在法院工作时的合同。
工作感想
自从我上次在法院工作已经过去了十一年,这次回来感觉非常熟悉和怀旧。例如,由于许多法院任务的保密要求,法院使用专门的内部网络。这次一到法院,我立刻找到了我之前在法院工作时使用的内部网站,并惊喜地发现了我当时编辑的电子杂志。然而,这是我能在那个法院找到的关于我过去工作的唯一痕迹。
这是我2012年在另一个法院工作时编辑的电子杂志,当时我还写过一篇文章记录编辑过程。《悦读》第一期
自从2012年离开法院以来的十一年里,发生了很多事情。回到法院让我看到了以前没有意识到的问题。我心中的法院与我所遇到的现实之间存在显著差异,主要体现在几个方面:
法院的工作环境往往更加独立。由于法院工作的相对独立性,法院人员与其他政府部门和社会成员的互动有限。他们的观点和解决问题的方法可能与公众不同,导致一定程度的社会功能缺陷。例如,在这次经历中,我们发现一些法官因为无法有效处理邻里纠纷而被邻居起诉。其他人在处理家庭、学校或工作场所冲突引起的简单诉讼案件时缺乏社会经验,因为他们参与社会活动有限。此外,一些年轻法官在二十出头时就担任司法职务,缺乏个人在关系、婚姻和离婚方面的经验,但却不得不为他人调解离婚案件,导致当事人投诉。
法院工作人员中女性比例较高。在中国,由于法律被归类为人文学科,学习法律的女学生往往较多,而男学生大多选择理工科专业。因此,法院工作人员中女性比例较高。在我经历的四个法院中,女性员工的比例一般都在60%以上。在我最近访问的法院中,1980年后出生的员工中,大约70%是女性。人们普遍认为,女性在性格上更倾向于敏感,而男性则倾向于理性。然而,法律本身倾向于理性。
法院诉讼案件的快速增长确实是一个令人担忧的趋势。目前法院的效率,民事案件平均处理时间为60天,刑事案件为20天,促成了这一增长。此外,诉讼成本低,大多数案件按索赔金额的1%收费,许多案件不需要聘请律师,使得诉讼过程对个人更加可及。提交诉讼前文件和证据给法院变得像申请签证一样简单。这些便利条件在过去十年中导致了诉讼案件的显著激增。例如,在我所在的城市,每年平均每30人就有一件诉讼案件。似乎公民在遇到纠纷时的初步倾向是在法院提起诉讼。虽然法院系统的可及性和效率是积极方面,但诉讼案件的快速增长也突显了替代纠纷解决方法的重要性。鼓励调解和其他形式的纠纷解决可以帮助减轻法院的负担,并为当事人提供更灵活和量身定制的解决方案。
中国法院实施了许多绩效指标。在2000年之前,中国法院发生了许多冤假错案,产生了深远的负面影响。在过去十年左右的时间里,高级法院引入了大量的绩效指标,以确保判决的公正性和司法过程的平衡。然而,这也导致了一个现象,即法官在案件审理过程中优先考虑满足这些指标。例如,为了遏制诉讼案件的快速增长,最高人民法院设定了今年减少案件数量5%的目标。因此,许多法院在立案阶段设立了门槛,要求大多数案件在进入诉讼前由法官进行调解。如果成功,案件可以在不进行审判的情况下解决。然而,在现实中,法官的工作量并没有减少。相反,调解许多案件的难度导致了大量时间的浪费。
法院办公室的视角
总的来说,法院仍然是一个非常理想的工作场所。工作氛围和谐,基础设施和办公环境都很优秀。然而,随着我目前的任务结束,这一切都将结束。幸运的是,我下个月将在另一个检察官办公室开始一份新工作。在中国,法院和检察官办公室是相对独立的部门,它们有许多相似之处。
法院的图书馆。
我在法院工作时使用的工作证。





